四川赫尔森康复医院
新型冠状病毒感染的肺炎防控日志
2020年 1 月 21 日
我院派内科王滨容主任和院感科刘芸参加成都市公共卫生临床医疗中心组织的新型冠状病毒感染的肺炎诊疗方案(试行第二版)和医院感染控制培训,并于当天下午组织全院医护人员进行了第一次培训。

2020 年 1 月 21 日
接受武侯区卫生执法大队对我院发热门诊的检查,根据检查意见,对发热门诊工作人员的规范着装、保洁人员的医疗废物处理管理进行了培训,对防护物资进行了盘点和调配。

2020 年 1 月 22 日
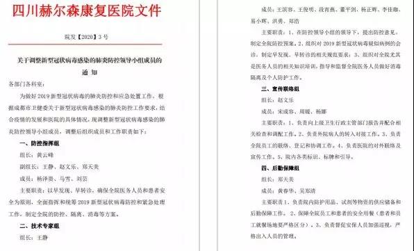
组织召开疫情防控工作第一次会议,成立了新型冠状病毒感染的肺炎防控领导小组,形成由院长黄云峰任小组组长,副院长王静任副组长,相关职能部门负责人、临床医学专家、院感人员任组员的组织架构,明确了相应职责,对医院发热门诊的设置和防控工作作了安排。

2020 年 1 月 22 日
医院新型冠状病毒感染的肺炎防控领导小组印发《新型冠状病毒感染的肺炎疫情防控实施方案》,明确医院防控的具体工作要求。

2020 年 1 月 23 日—1 月 27 日
针对防护物资紧缺的问题,医院多渠道尝试购买的同时与区疾控和武侯区卫健局保持沟通,规范上报,院内采用借用一次性手术衣充当防护服、统一归口管理发放等措施缓解物资紧缺的压力。

2020 年 1 月 27 日
接受成都市武侯区卫健局的检查,对检查组提出发热门诊的设置规范要求进行全力整改完善。
2020 年 1 月 28 日
由黄云峰院长主持召开了新型冠状病毒肺炎防控工作第二次、领导小组第一次会议,针对疫情防控和卫健局关于发热门诊的设置要求落实责任分工,并对医院新型冠状病毒感染的肺炎防控领导小组组成人员进行了调整充实,进一步明确了责任,确保医院疫情防控工作的有力推进。

2020 年 1 月 28 日
为了更好的发挥武侯区发热门诊医疗机构的作用,保护病人和医护人员的安全,结合成都市武侯区卫健局的要求,完成了发热门诊的整体布置改造,抽派医护人员 24 小时值班,并落实了全院各区域的定时消毒。

2020 年 1 月 29 日
为切断传播途径,医院入口处设24小时体温监测点,对体温超过 37.3℃的人员,立即引导到发热门诊进行预检分诊。

2020 年 1 月 29 日
结合疫情的发展和医院具体情况,进一步扩充了防控领导小组成员并完善工作职责,要求领导小组成员、各科室主任和护士长主动积极发挥在此次疫情防控中的职能。

2020 年 1 月 29 日
根据医院疫情防控《实施方案》和《工作方案》,制定康养中心应急预案,以切断一切感染途径为原则,实行封闭式管理,全力保护好康养中心老人和工作人员的安全。

2020 年 1 月 29 日
由人力资源部严格管理员工的出入,对节后返岗的每位员工进行包括节假日期间的活动范围、 接触人群、自身状况等方面的询问调查和记录,并对信息的真实性承诺,有亲密接触史的员工,指导其进行居家医学观察。

2020 年 1 月 30 日
为进一步增强全院人员新型冠状病毒感染的肺炎防护知识,医院在学术厅进行新型冠状病毒感染的肺炎诊疗方案(试行第五版)及防控知识的第二全员次培训。

2020 年 1 月 31 日
成都市卫健委监督处刘赵峰处长带领市卫生执法支队、武侯区卫生执法大队一行来到我院开展检查指导疫情防控工作。督查组询问了解医院对新型冠状病毒感染的肺炎诊疗方案、防控知识的培训情况;发热门诊、隔离离观室的设置、预检分诊、消毒隔离、疫情报告、发热门诊医护人员的值班情况等;查看了医院发热门诊、 隔离离观室设施布局、指示标牌和相关登记记录本、医护排班表、医疗废物处理和医院污水处理的相关登记记录;并抽查了污水处理工人的操作流程。经过检查,督察组对我院所开展的防控工作比较满意。

2020 年 2 月 1 日
武侯区政府林金辉副区长在武侯区民政局张祥副局长等领导一行的陪同下,莅临我院康养中心检查指导疫情防控工作,肯定了我院康养中心的防控措施得当。

2020 年 2 月 3 日
为减少人员聚集,降低传染机率,医院陆续实行了全院员工暂停考勤打卡、暂停集中会议和晨交班、暂停使用中央空调、实行员工轮流分散就餐和错峰上下班等一系列措施来减少交叉接触感染的机率。
2020 年 2 月 4 日
医院积极响应成都市卫健委、武侯区卫健局和四川省医院协会社会办医分会关于医、技、护自愿者的招募,四川赫尔森康复医院医生 4 人、护士 2 人主动请战。

2020 年 2 月 7 日
接成都市卫健委通知,医院安排医务部主任杨泽贵参加了市卫健委组织召开的新型冠状病毒感染的肺炎医疗救治工作培训会。
2020 年 2 月 8 日
由医院防控领导小组副组长王静业务院长主持召开了第三次防控工作会议,医务部主任杨泽贵传达了成都市卫健委组织召开的新型冠状病毒感染的肺炎医疗救治工作培训会精神,王静业务院长就如何落实成都市卫健委新型冠状病毒感染的肺炎医疗救治工作培训会精神,结合我院目前疫情防控工作推进情况提出了具体要求。

2020 年 2 月 8 日
医院收到区委社治自愿者派送的赠物物资(1000 斤蔬菜),食堂负责人代表医院接受了捐赠物资,对自愿者的爱心表示了万分的感谢。

持续更新中......
众志成城 · 抗击疫情
四川赫尔森康复医院始终与您在一起
地址:成都市武侯区晋阳路145号
门诊时间:08:30-17:30
门诊电话:028-81500099
投诉电话:028-61067877
殡葬投诉电话:19980449055
版权所有@四川赫尔森康复医院版权所有
备案号:蜀ICP备17000069号
医疗广告审查文号:(川)医广【2025】第07-16-2056号